Упр.10.18 ГДЗ Погорелов 7-9 класс (Геометрия)

Решение #1

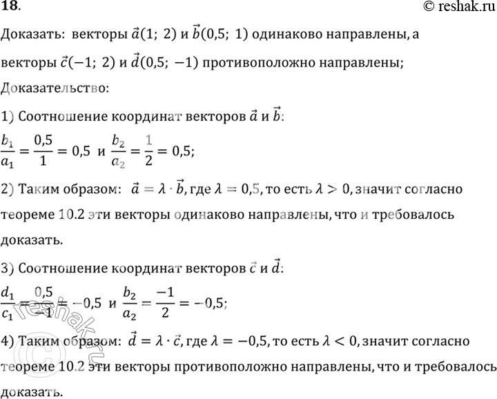
Изображение 18. Докажите, что векторы а (1; 2) и b (0,5; -1) одинаково направлены, а векторы с (-1; 2) и d (0,5; -1) противоположно...

Рассмотрим вариант решения задания из учебника Погорелов 8 класс, Просвещение:
18. Докажите, что векторы а (1; 2) и b (0,5; -1) одинаково направлены, а векторы с (-1; 2) и d (0,5; -1) противоположно направлены.
*Цитирирование задания со ссылкой на учебник производится исключительно в учебных целях для лучшего понимания разбора решения задания.
*размещая тексты в комментариях ниже, вы автоматически соглашаетесь с пользовательским соглашением