Упр.10.46 ГДЗ Погорелов 7-9 класс (Геометрия)

Решение #1

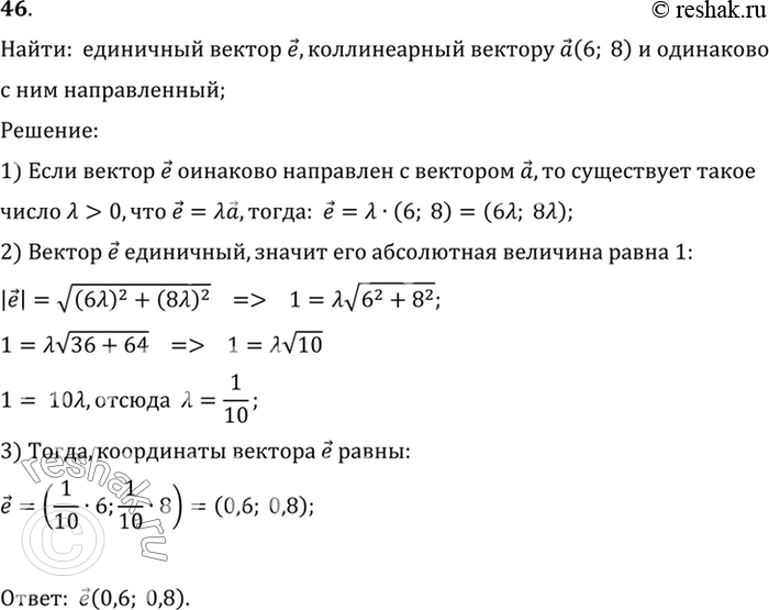
Изображение 46. Найдите единичный вектор е, коллинеарный вектору а (6; 8) и одинаково с ним...

Рассмотрим вариант решения задания из учебника Погорелов 8 класс, Просвещение:
46. Найдите единичный вектор е, коллинеарный вектору а (6; 8) и одинаково с ним направленный.
*Цитирирование задания со ссылкой на учебник производится исключительно в учебных целях для лучшего понимания разбора решения задания.
*размещая тексты в комментариях ниже, вы автоматически соглашаетесь с пользовательским соглашением