Упр.13.16 ГДЗ Погорелов 7-9 класс (Геометрия)

Решение #1

Изображение 16. Найдите выражения для стороны аn правильного n-угольника через радиус R описанной около него окружности и радиус r вписанной окружности. Вычислите аn при n = 3, 4,...
Дополнительное изображение

Решение #2

Изображение 16. Найдите выражения для стороны аn правильного n-угольника через радиус R описанной около него окружности и радиус r вписанной окружности. Вычислите аn при n = 3, 4,...

Рассмотрим вариант решения задания из учебника Погорелов 9 класс, Просвещение:
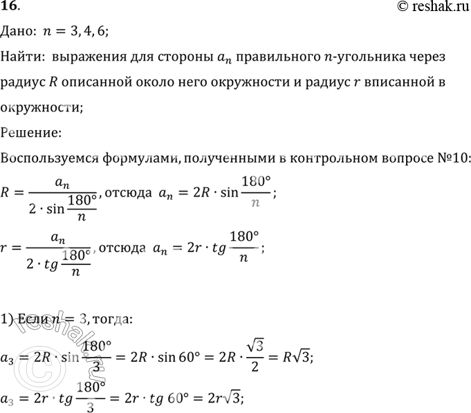
16. Найдите выражения для стороны аn правильного n-угольника через радиус R описанной около него окружности и радиус r вписанной окружности. Вычислите аn при n = 3, 4, 6.
*Цитирирование задания со ссылкой на учебник производится исключительно в учебных целях для лучшего понимания разбора решения задания.
*размещая тексты в комментариях ниже, вы автоматически соглашаетесь с пользовательским соглашением